欢迎访问 沧州市中心医院 官方网站! 当前时间是 :
English
首页
医院概况
医院介绍
医院历史
医院荣誉
组织架构
分院介绍
河北省医院文化委
职工文体协会
职工文化生活
医院资讯
家门口 看名医|12月4日北京协和医院疼痛专家...
12/02
喜报!沧州市中心医院马合红当选河北省生物...
12/02
沧州市中心医院骨科医学中心运动医学科刘畅...
12/02
2025年基层高血压规范化管理培训班暨高血压...
12/02
【强学科 促发展】沧州市中心医院运动医学科...
12/02
【健康科普小课堂】高血压病友如何安全过冬
12/02
【直通协和】12月7日北京协和医院妇科肿瘤专...
12/01
【强学科 促发展】肺功能规范化培训万里行-...
12/01
喜报!沧州市中心医院消化内科医学中心主任...
12/01
沧州市中心医院临床试验受试者招募|2025年1...
12/01
医院新闻
健康资讯
党建信息
党务公开
文化核心
医院公告
患者服务
投诉电话
02/17
门诊就医指南-院本部门诊布局
12/08
门诊就医指南-院本部就诊须知
12/07
门诊就医指南-院本部便民措施
01/17
门诊就医指南-院本部就诊流程图
12/07
城乡居民医保患者就诊流程
01/03
医保患者床旁结算流程
08/23
参保人员门诊就医注意事项
08/23
参保人员住院、在院及出院的注意事项参保人...
08/23
医保病人如何办理出院手续
08/23
就诊须知
医保指南
科室导航
专家出诊时间
健康体检
停换诊公告
院务公开
党群工作:
党建工作
行风建设
职工之家
团员青年
政策法规
护理天地:
护理资讯
护理服务
天使风采
科学研究:
科研动态
办事流程
中心实验室
图书馆
先进设备
临床试验
伦理委员会
医学教育:
住培专栏
教学动态
通知公告
本科生教学
研究生教学
留学生教学
学生园地
继续医学教育
进修工作
专家介绍
副主任医师 - 孙景毅
副主任医师 - 李会欣
副主任医师 - 刘彬彬
副主任医师 - 陈宝胜
副主任医师 - 张步勇
副主任医师 - 李传龙
副主任医师 - 张雷
主任医师 - 孔繁义
副主任医师 - 孟庆军
副主任医师 - 戴国光
内容
医生
当前位置 :
首页
>
医院动态
>
健康资讯
健康日历 | @河北人,国家出手教减肥了,文内食谱可照着吃,赶快收藏!
2025-03-14 22:00:13 89人浏览
华北地区
华北地区多数地方喜面食及畜禽肉,蔬菜和水产类摄入不多,厚重咸口菜品居多。本系列食谱遵循肥胖患者食养原则,合理搭配华北地区各季特色食材,尊重本地区传统饮食文化,保留特色饮食,增加了蔬菜及水产品的摄入,按照四季分明的特点强调了应季食物的选择,并控制油、盐、糖使用量。
照着食谱做可能有点困难
别急
先了解一下
↓↓↓
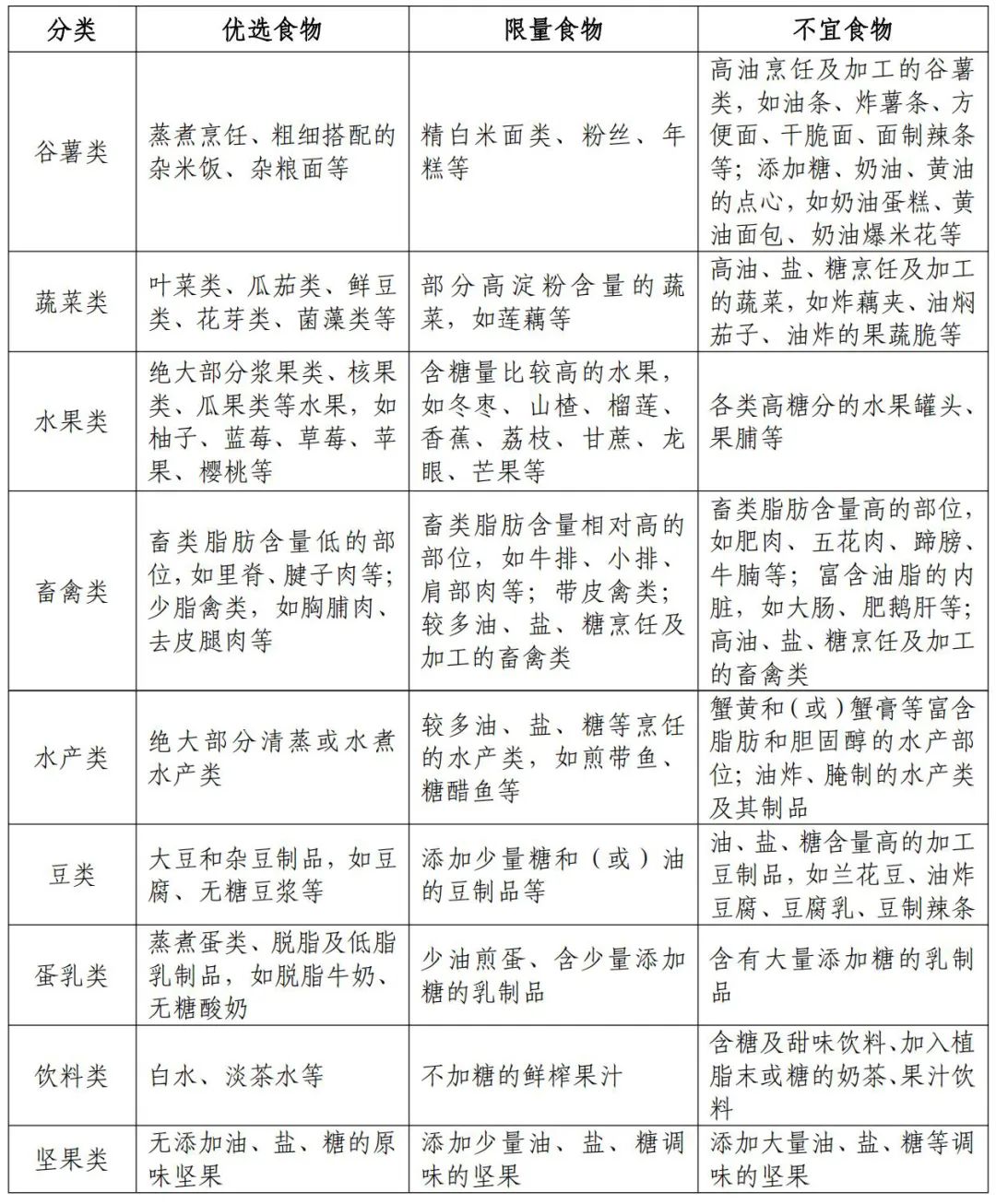
各类食物选择举例
上一篇:
每日医答 | 耳朵喊“救命”?注意这几招,让你的听力“续航”更久!
下一篇:
【健康科普小课堂】别以为年轻人不会“中招”,眼压正常也要警惕!
主办单位│
沧州市中心医院
CopyRight © 2025 CZSZXYY.com All Right Reserved.
通信地址┃河北省沧州市新华西路16号
冀ICP备15027098号
冀公网安备 13090302000146号
沧州市中心医院公众号
沧州中心医院医疗集团
沧州市中心医院康养中心
本页二维码